三公
您 好,欢迎进入三公 官方网站!
学校主页
联系我们
主页
三公概况
师资队伍
人才培养
学科建设
党建工作
科学研究
学术园地
三公介绍
下载专区
石榴籽工作坊
联系我们
管理系统
当前位置:
主页
>
通知公告
>
正文
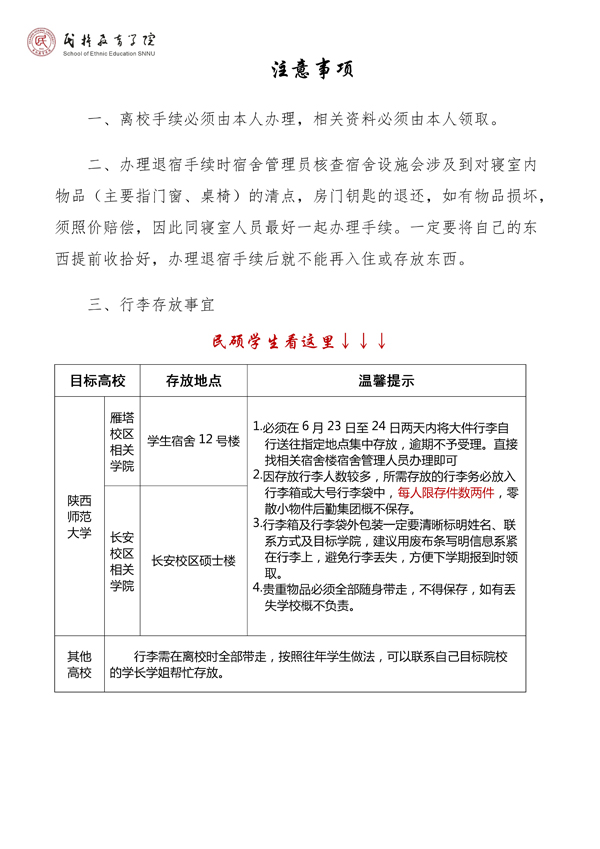
三公 2017届学生结业离校须知
发布时间:2017-06-09 | 人气:
打印本页
关闭窗口
上一条:
2017年聘用教学科研人员名单公示
下一条:
三公 教师关键三级及其以下岗位聘用具有参评资格人员名单公示
返回顶部